随着科技的发展,智能手表、手环、微型便携终端等小型化智能设备日益增多,在这类设备中,小尺寸显示屏作为核心交互窗口,其性能表现直接决定用户体验的优劣,重要性愈发凸显。在小尺寸显示屏领域,有源矩阵有机发光二极管(AMOLED)凭借其诸多优势,逐渐成为主流选择。

AMOLED显示屏具备反应速度快、对比度高、视角广、色彩鲜艳、可实现柔性显示等显著特点。与传统的液晶显示屏(LCD)相比,AMOLED无需背光源,通过像素自发光的特性,不仅能呈现出更深的黑色和更高的亮度,功耗也能更低,这些核心优势让AMOLED在小尺寸显示屏市场中脱颖而出。
对于AMOLED显示屏而言,稳定、高效的电源供应是其发挥卓越性能的基础。AMOLED电源芯片的设计需综合考量输入电压、输出电压、负载电流大小、方案尺寸等关键因素。最终AMOLED电源方案的形成和演进,本质上是根据实际应用需求,围绕这些核心因素反复权衡、优化的过程。
作为国内高性能模拟芯片领域的供应商,圣邦微密切关注市场需求和技术发展趋势,针对小屏幕AMOLED应用推出了一系列性能卓越的电源芯片,为AMOLED显示屏的稳定运行提供了可靠保障。
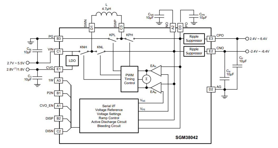
一、SIMO技术赋能:SGM38042的高效集成方案
在小尺寸设备中,空间限制成为电源方案设计的核心挑战,单电感架构通过让多路输出供应同一个电感,在保证效率的同时大幅缩小体积,因而成为AMOLED电源的主流架构。
圣邦微推出的SGM38042芯片,基于自主专利SIMO技术,可在单节锂电池供电下同时输出:
-
CPO:2.4V~6.4V,100mV步进
-
CNO:-2.4V~-6.4V,100mV步进
-
CVO:可调第三路输出
其优异的输出纹波控制、负载瞬态响应和电源瞬态响应性能,解决了AMOLED电源方案在小尺寸应用中的痛点,帮助客户顺利完成从传统单电感方案到高性能SIMO方案的升级。

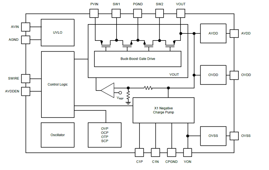
二、对称电压优化:SGM38046的低耗精简架构
随着TFT技术的演进,降低TFT和OLED的工作电压成为了重要的发展趋势,使得对称电压模式成为小屏AMOLED的可行选择。
基于此,圣邦微电子推出了SGM38046,采用Buck-Boost + LDO + NVCP的单芯片架构,支持:
-
AVDD:3.3V
-
OVDD:2.8V~4.6V,0.1V步进,默认3.3V
-
OVSS:-0.6V~-4.0V,0.1V步进
同时提供高达90mA的负载电流,并具备欠压、过流、短路、过压、过温等完善的保护机制,是对称电压模式下小屏AMOLED的理想电源解决方案。

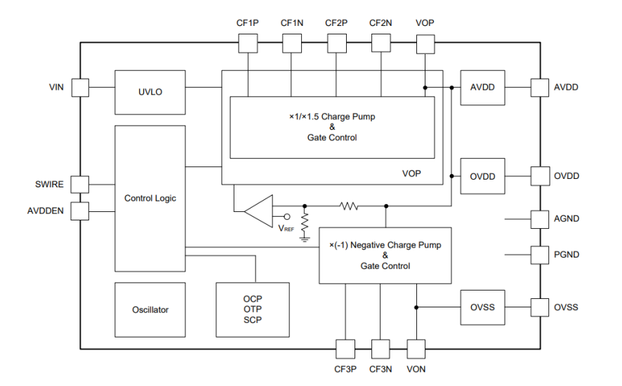
三、无电感突破:SGM38045的小型化设计
在可穿戴等超小型设备中,进一步缩减电路体积成为核心诉求。随着AMOLED驱动电压的降低,电源方案已能够脱离电感,转向更紧凑的纯电荷泵架构。
圣邦微推出的SGM38045芯片,包括一个1×/1.5×电荷泵和 一个-1×反向电荷泵,由2.7V~4.8V输入电压生成所需的三个电源轨输出:
-
AVDD:3.3V(默认输出电压:3.3V±1%)
-
OVDD:2.8V~3.5V(默认输出电压:3.3V±1%,0.1V步进)
-
OVSS:-2.8V~-3.5V(默认输出电压:-3.3V±1%,0.1V步进)
SGM38045具备70mA的负载能力和0.02μA的超低关断电流,极大满足了可穿戴设备对小型化与低功耗的双重需求。

四、结语
从SIMO高集成架构,到对称电压模式,再到无电感电荷泵方案,圣邦微在AMOLED电源解决方案上不断迭代创新,针对不同应用场景提供最优解。无论是追求高性能的小尺寸终端,还是极致紧凑的可穿戴设备,圣邦微均能提供可靠、灵活的电源支持,助力AMOLED在小屏应用中持续扩展。